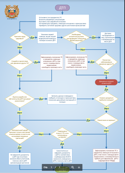
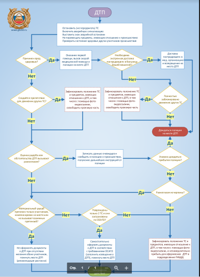
ГИБДД ознакомила граждан с правилами оформления ДТП
5 февраля 2018 г. 16:50 |
| ср, 26 ноября ночь |
![]()
|
-1°C 751 мм Ю-З,3 м/с |
| ср, 26 ноября день |
![]()
|
+2°C 751 мм Ю-З,2 м/с |
| чт, 27 ноября ночь |
![]()
|
+2°C 753 мм Ю-З,3 м/с |
| чт, 27 ноября день |
![]()
|
+3°C 753 мм Ю,3 м/с |
| 25.11.2025 | 26.11.2025 | |
| USD | 78.9202 | 78.9615 ↑ |
| EUR | 91.3672 | 90.9698 ↓ |
| ср, 26 ноября ночь |
![]()
|
-1°C 751 мм Ю-З,3 м/с |
| ср, 26 ноября день |
![]()
|
+2°C 751 мм Ю-З,2 м/с |
| чт, 27 ноября ночь |
![]()
|
+2°C 753 мм Ю-З,3 м/с |
| чт, 27 ноября день |
![]()
|
+3°C 753 мм Ю,3 м/с |
| 25.11.2025 | 26.11.2025 | |
| USD | 78.9202 | 78.9615 ↑ |
| EUR | 91.3672 | 90.9698 ↓ |
|
|
|
Да я с лупой еле разглядела! А можно прикрепить фото покрупнее? Т.к. на этом, когда увеличиваешь, буквы расплываются.
|
|
TheJudge